Abington Labor & Delivery

Abington Hospital Labor & Delivery

The challenge:

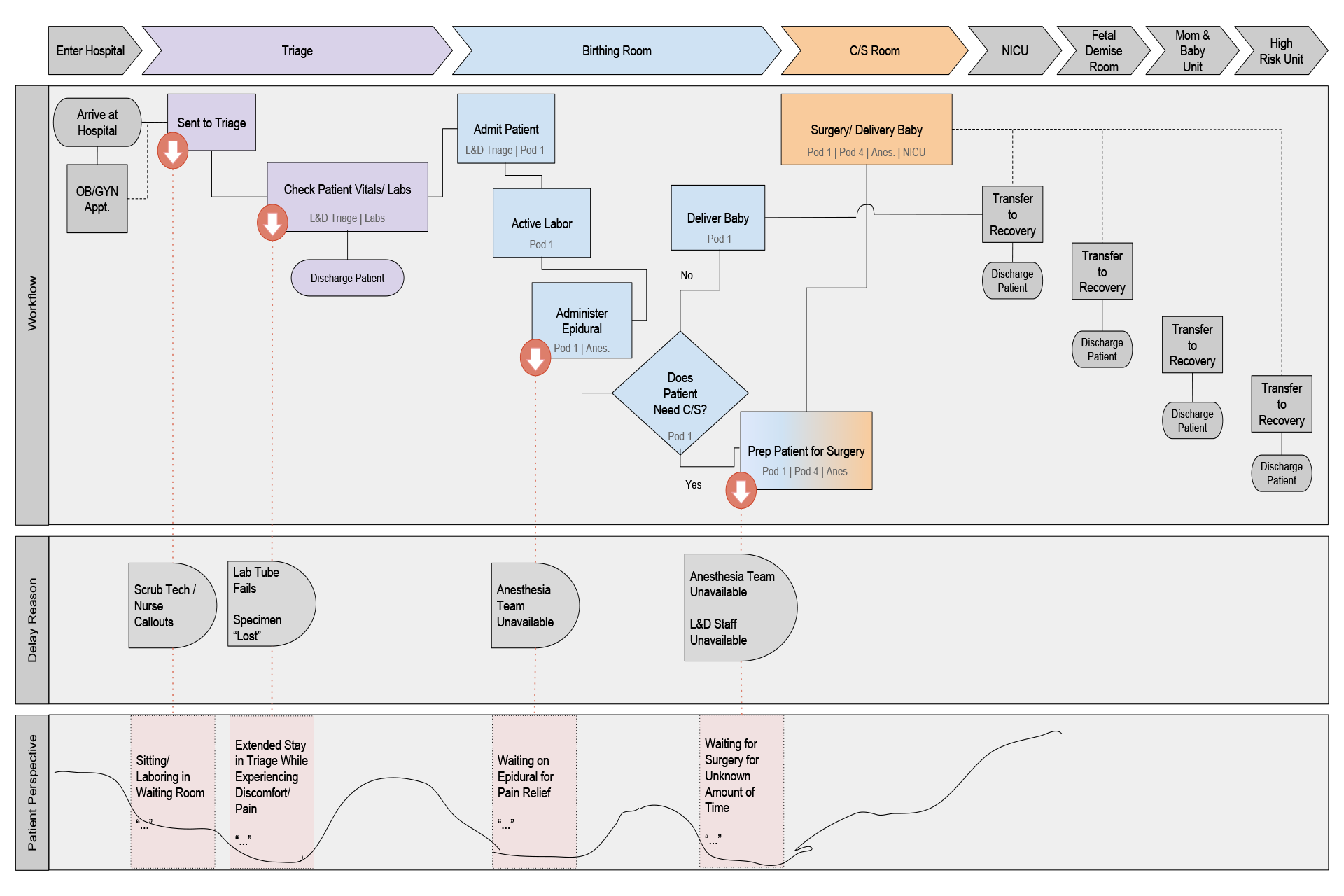
Too many scheduled labor inductions and caesarean sections were starting late, and despite its award-winning status, the hospital had been experiencing a steady decline in patients and delivery numbers for several years. I went in to Abington with a colleague to do research to uncover why this was happening and what we could do to fix it.

The research:

By observing the L&D unit over the span of a few weeks, we were able to uncover the causes for delays and negative patient perception. We broke these findings into four categories: Communication, Process, Staffing, and Perception.

 
  • Observations

  • Secondary Research

  • Thematic Analysis

  • Usability Heuristic Analysis

Types of research conducted:

  • Behavioral/ Traffic Analysis

  • Competitive Analysis

  • Data Analysis 

  • Interviews

 
 

The solutions:

Following our months of research. We made a number of recommendations to be implemented at Abington. These included:

  • To implement color coded STAT lab paper in lab tubes to help staff identify urgent cases at a glance, improving speed of care

  • To develop a patient satisfaction survey for triage to reveal and tackle pain points

  • To hire a midwife to meet growing consumer demand from low-risk patient population

  • To have Anesthesiology join morning team huddles to enhance communication between teams & flag high need patients

 

The outcome:

Our research indicated that there is an average of $45 per minute wasted in the OR at Abington. An audit of the c-sections performed over 6 months showed that 20% of cases are delayed by an average of 33.8 minutes due to staffing, process, and communication obstacles. Therefore, if 80% of the last years cases waited an average of 33.8 minutes, the cost was around $3,000,000 in wasted time. Since research concluded and our solutions were implemented, Abington is performing 60% of cases on time. The cost savings at the time of writing is about $875,000.

 
  • To have a dedicated Nurse Anesthetist added to OB Team to reduce patient wait times for pain management

  • To add 360 virtual tour to website to allow patients to see facilities before arriving

  • To renovate two labor rooms to feature modern birthing center amenities (in progress)